软考-系统架构师
上篇
1 第 2 章 计算机系统基础知识
1.1 2.2 计算机硬件 0-1
1.1.1 计算机硬件组成

1.1.2 处理器
1.1.2.1 CPU 的功能

1.1.2.2 CPU 的组成

1.1.3 存储器
1.1.3.1 分级存储体系与局部性原理

1.1.3.2 Cache 相关概念

1.1.3.3 Cache 映像方式


1.1.3.4 Cache 替换算法

1.1.3.5 Cache 命中率及读取平均时间

1.1.3.6 磁盘结构和参数

1.1.3.7 磁盘调度算法

1.1.3.8 内存与接口地址的编址方法

1.1.3.9 相关公式
- 磁道记录的最大等待时间: 就是旋转一周的时间
- 磁道记录的最小等待时间: 就是 0
- 磁道按顺序排列的记录等待时间: 旋转一周的时间 - 处理时间
- 磁道记录的总处理时间: (旋转一块的时间 + 处理时间) * 总块数 + 等待时间 * (总块数 - 1)
1.1.3.10 选择题相关题型及解题思路
- 2022 求磁盘调度的响应序列: 按照采用的调度算法,来求序列,多个相同柱面号的情况下,扇区号由小到大排列,磁头号是无效信息。

- 求磁道记录的最长处理时间和最少处理时间: 通常给出逻辑记录的安排顺序表,磁盘的每周旋转速度,每个记录的处理时间,需要注意还有个隐含的条件是磁盘的每块的旋转时间,且当前快数据旋转读取完后才能开始处理,求出隐含条件后带入公式计算。

1.1.4 总线
1.1.4.1 总线的分类

1.1.5 外部设备
1.1.5.1 计算机和外设间的数据交互方式

1.1.6 指令
1.1.6.1 计算机指令的组成和执行过程

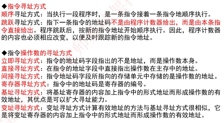
1.1.6.2 计算机指令的寻址方式

1.1.6.3 CISC 与 RISC

1.1.6.4 指令流水线

1.1.6.5 相关公式
- 流水线周期: 指令分成不同执行段,其中执行时间最长的段为流水线周期
- 流水线执行时间 1: 1 条指令的总执行时间 + (总指令条数 - 1) * 流水线周期
- 流水线执行时间 2: (1 条指令的总执行时间 - 流水线周期) + 总指令条数 * 流水线周期
- 流水线的吞吐率: 吞吐率即为单位时间内执行的指令条数 = 指令条数 / 流水线执行时间
- 流水线的最大吞吐率: 1 / 流水线周期
- 流水线的加速比: 不使用流水线的执行时间 / 使用流水线的执行时间
- 流水线的最大加速比: 1 条指令不使用流水线的执行时间 / 流水线周期
1.1.6.6 选择题相关题型及解题思路
- 求流水线相关问题: 如果是让求吞吐率或加速比,通常情况下需要先求出执行时间,也就是说需要套两个公式;如果碰到和缓冲区结合考察的问题,注意但单双缓冲区的差异,单缓冲区读入和写出不能同时进行,因此读入和写出的时间需要加在一起算做一段。而双缓冲区的读入和写出可以同时进行,因此可以算做两段。

- 求流水线最大加速比: 加上最大两个字,就是求极限值了,通常不会给出总指令条数,而需要设为 n 来计算,求极限时忽略常数,带入公式即可。

1.1.7 校验码
1.1.7.1 奇偶校验码

1.1.7.2 CRC 循环冗余校验码


1.1.7.3 相关公式
- CRC 编码: 1. 在原始信息串后面补多项式的阶个零; 2. 求除数,多项式中幂指数存在的为 1,不存在为 0; 3. 求校验码,进行模 2 除(异或运算),余数如果不足多项式的阶的位数则在左边补 0
1.1.7.4 选择题相关题型及解题思路
- 求 CRC 循环冗余校验码: 通常给出原始信息串和生成多项式,让求校验码,套公式即可。

1.2 2.3 计算机软件
1.2.1 操作系统 3-5
1.2.1.1 操作系统
1.2.1.1.1 操作系统的定义、作用、特征

1.2.1.1.2 操作系统的功能

1.2.1.1.3 操作系统的分类

1.2.1.2 进程管理
1.2.1.2.1 进程的组成和三态图

1.2.1.2.2 前趋图

1.2.1.2.3 进程资源图

1.2.1.2.4 同步互斥与信号量

1.2.1.2.5 PV 操作

1.2.1.2.6 生产者消费者问题

1.2.1.2.7 进程调度方式与三级调度

1.2.1.2.8 进程调度算法

1.2.1.2.9 死锁

1.2.1.2.10 线程

1.2.1.2.11 相关公式
- 每个进程需要资源数不同时发生死锁的最大资源数: (进程 1 需要的资源数 - 1) + (进程 2 需要的资源数 - 1) + … + (进程 n 需要的资源数 - 1)
- 每个进程需要资源数相同时发生死锁的最大资源数: 系统中的进程数 * (单个进程需要的资源数 - 1)
- 不发生死锁的最小资源数: 发生死锁的最大资源数 + 1
- 互斥信号量初始值: 1
- 同步信号量的最大值: 资源数量
- 同步信号量的最小值: - (进程数量 - 资源数量)
1.2.1.2.12 选择题相关题型及解题思路
- 考察进程三态图之间的转换: 给定服务调度算法、给定几个进程的当前状态,某进程发生某事件后,求所有进程的后续状态。以三态图的转变带入后解题。

- 考察前趋图,给定前趋图,求可标记为。从开始节点开始读,排除错误答案即可,很简单。

- 考察进程资源图,求阻塞节点和化简顺序:求阻塞节点,某进程所请求的资源已经全部分配完毕,该进程为阻塞节点。求化简顺序,先找非阻塞节点,然后释放其占用资源(划掉连线)后,找后续的非阻塞节点,直到所有节点都不被阻塞。

- 综合考察 PV 操作: 给定前趋图,进程,和需要设置的信号量,然后给出进程部分执行过程中的 PV 操作,求空余的部分的 PV 操作。结合前趋图来看,从最开始无依赖的进程开始填空,进程执行完进行 V 操作,有几个后继则进行几次不同信号量的 V 操作。然后后面等待执行的进行的前驱如果都执行完了,则开始执行,有几个前驱进行几次不同信号量的 P 操作。

- 求信号量的取值范围: 给定进程数和资源数,求使用 PV 操作时需要设定的信号量的范围,带入公式计算,信号量为负几,则有几个等待进程。

- 考察银行家算法,求当前可用的资源数和安全的执行序列: 给定资源及其可用资源总数,给定几个进程及其最大需求量和已分配资源数图示。首先用资源的最大总数-当前所有进程分配的数量求出其当前可用的资源数。然后找到所有执行序列中资源最大需求量都能满足的进程,作为可执行的进程,执行完后把这个进程上已分配的资源数加回,可用资源数,再找下一个可执行进程。

1.2.1.3 存储管理
1.2.1.3.1 分区存储方式

1.2.1.3.2 分区适应法

1.2.1.3.3 分页存储

1.2.1.3.4 页面置换算法

1.2.1.3.5 快表

1.2.1.3.6 分段存储

1.2.1.3.7 段页式存储

1.2.1.3.8 相关公式
- 页内地址的位数: 每页大小以 2 的 n 次方表示时的 n
- 页号的 2 进制位数 1: 内存大小 / 每页大小,然后求其以 2 的 n 次方表示时的 n
- 页号的 2 进制位数 2: 逻辑地址或物理地址的位数 - 页内地址的位数
- 分页式存储物理地址: 高位通过页号在页表中查到物理块号 拼接 低位页内地址(偏移地址),逻辑地址和物理地址中低位的偏移地址不变,区别只是将高位的逻辑页号替换为了物理快号
1.2.1.3.9 选择题相关题型及解题思路
- 求分页式存储的物理地址: 通常给出页面大小和逻辑地址,以及页号和物理块号的对应表,让求物理地址。首先通过页面大小算出页内地址的位数(也可以直接看答案中,多数答案与逻辑地址后面几位重复,且前面剩余的在页表里能查到,则其为偏移地址位数,页面大小通常为 4k,则二进制表示为 4 位,16 进制表示为 1 位),剩余高位为页号,通过页号找到对应的物理块号,然后将逻辑地址高位替换为物理快号就是物理地址。

- 求淘汰那个页面代价最小: 通常给出一个表格,标识每个页面的状态位、修改位、访问位,根据局部性原理,优先淘汰最近未被访问过的,而后淘汰最近未被修改过的。

- 求段式存储中逻辑地址能否转换为物理地址(不违法),给定几个(段号,段内偏移),然后表格中给出段号和段长列,根据段号找到段长,段内偏移大于段长就违法。

1.2.1.4 设备管理
1.2.1.4.1 设备管理概述

1.2.1.4.2 I/O 设备

1.2.1.4.3 设备管理技术

1.2.2 文件系统 0-1
1.2.2.1 文件管理概述

1.2.2.2 文件结构分类

1.2.2.3 索引文件结构

1.2.2.4 文件目录

1.2.2.5 文件存储空间管理


1.2.2.6 相关公式
- 一级间接索引逻辑块的个数: 磁盘索引块大小 / 每个地址项的大小
- 二级间接索引逻辑块的个数: (磁盘索引块大小 / 每个地址项的大小) * (磁盘索引块大小 / 每个地址项的大小)
- 一级间接索引物理块号的表示范围: 直接索引的最大编号 + 1 到 直接索引的最大编号 + 一级间接索引逻辑块的总个数
- 可表示的单个文件的最大长度: 可表示的总的逻辑块数 * 磁盘数据块大小
- 表示位示图需要的字的个数: 磁盘容量 / 磁盘物理块大小 / 系统字长位数
1.2.2.7 选择题相关题型及解题思路
- 求逻辑快应采用什么索引: 通常给出一共几个地址项,以及其中几个直接索引,几个一级间接索引,几个二级间接索引,和每个地址项的大小,以及磁盘索引块和磁盘数据块的大小,然后问访问的逻辑块号应采用的是什么索引。题目中没明确说明时,逻辑块从 0 开始编号。首先将直接索引进行编号,然后带公式求一级间接索引的表示范围,以上就是二级间接索引的范围,这样就能判断采用的是什么索引。

- 求采用什么索引和可表示的单个文件的最大长度: 算出总的表示范围(可表示的总的逻辑块数)(如果答案没有相近的长度,只用算二级索引就行了) 乘以磁盘数据块大小,代公式计算,就能算出可表示的单个文件最大的长度。

- 求相对路径和绝对路径: 通常给出目录结构图,当前工作目录和需要访问的文件名,求相对路径和绝对路径,很简单。注意一点,路径最后的杠可以省略。

- 求需要表示的物理块在位示图中的第几个字描述: 通常需要表示的物理块号,和字长。注意如果有余数,则向上取整,还有没有明确说明的情况下是从零开始编号的

- 求位示图需要几个字来表示: 通常给出全部条件带入公式计算即可。

1.2.3 中间件
1.2.3.1 中间件的定义

1.2.3.2 中间件的分类

1.3 2.4 嵌入式系统及软件 3-5 超纲
1.3.1 嵌入式系统的组成和特点
1.3.1.1 嵌入式操作系统的主要特点

1.3.1.2 冯诺依曼结构

1.3.1.3 哈佛结构

1.3.1.4 嵌入式系统的组成

1.3.1.5 嵌入式系统的特性

1.3.1.6 嵌入式系统的分层

1.3.2 嵌入式系统的分类
1.3.2.1 嵌入式系统分类方式

1.3.2.2 按用途划分的各种嵌入式系统的特点

1.3.2.3 多核微处理器

1.3.2.4 嵌入式操作系统

1.3.2.5 嵌入式实时操作系统的特点

1.3.2.6 嵌入式实时操作系统的特征

1.3.2.7 嵌入式数据库使用环境特点

1.3.2.8 嵌入式数据库组成

1.3.3 嵌入式软件的组成和特点
1.3.3.1 嵌入式软件分类

1.3.3.2 板级支持包 BSP

1.3.3.3 BootLoader

1.3.3.4 设备驱动程序

1.3.3.5 交叉平台开发环境

1.3.3.6 交叉编译与交叉调试

1.3.3.7 软件开发工具

1.4 2.5 计算机网络 3-5 超纲
1.4.1 网络的基本概念
1.4.1.1 计算机网络功能和指标

1.4.2 通信技术
1.4.2.1 通信技术基础概念

1.4.3 网络技术
1.4.3.1 计算机网络按分布范围分类


1.4.3.2 通信方向

1.4.3.3 同步方式

1.4.3.4 交换方式

1.4.4 组网技术
1.4.4.1 OSI 七层协议

1.4.4.2 局域网和广域网协议

1.4.4.3 TCP/IP 协议

1.4.4.4 网络层协议

1.4.4.5 传输层协议

1.4.4.6 应用层协议

1.4.4.7 协议端口对照表

1.4.4.8 交换机的功能

1.4.4.9 路由器的功能

1.4.4.10 IP 地址的表示

1.4.4.11 IP 地址的分类

1.4.4.12 特殊 IP 地址

1.4.4.13 子网划分

1.4.4.14 IPV6

1.4.4.15 相关公式
- 子网个数: 用划分了子网号后的网络号位数 - 原来的网络号位数,作为的 2 的幂,求 2 的幂次方
- 可使用的主机个数: 32 - 网络号位数,作为 2 的幂,求 2 的幂次方在减 2
1.4.4.16 选择题相关题型及解题思路
- 2022 考察常用端口号与协议的对应关系

- 2022 考察 TCI/IP 协议: 主要考察功能

- 考察 OSI 七层协议: 主要考察各层的协议、功能、设备

- 求子网个数及每个子网中可用主机数: 求子网个数,通常给出两个 IP 地址,可以根据后面的网络号的位数减一下,代入公式计算。求可用主机数,一样带公式计算即可。

- 求不属于网络的子网地址: 判断方式是看网络号是否相同,而网络号在左边,然后从 2 进制的角度来讲,数字越大越考左,所以大概率是最大的那个数。

1.4.5 网路工程
1.4.5.1 网络规划三层模型

1.4.5.2 建筑物综合布线系统

1.4.6 其他考点
1.4.6.1 传输介质
1.4.6.1.1 绞线的分类

1.4.6.1.2 网线安装标准

1.4.6.1.3 光纤的分类

1.4.6.1.4 无线信道

1.4.6.2 磁盘冗余阵列技术



1.4.6.3 网络存储技术


1.4.6.4 网络地址翻译

1.4.6.5 默认网关

1.4.6.6 虚拟局域网

1.4.6.7 虚拟专用网

1.4.6.8 PPP 安全认证

1.4.6.9 冲突域与广播域

1.5 2.6 计算机语言
1.5.1 计算机语言概述

1.5.2 计算机语言的分类


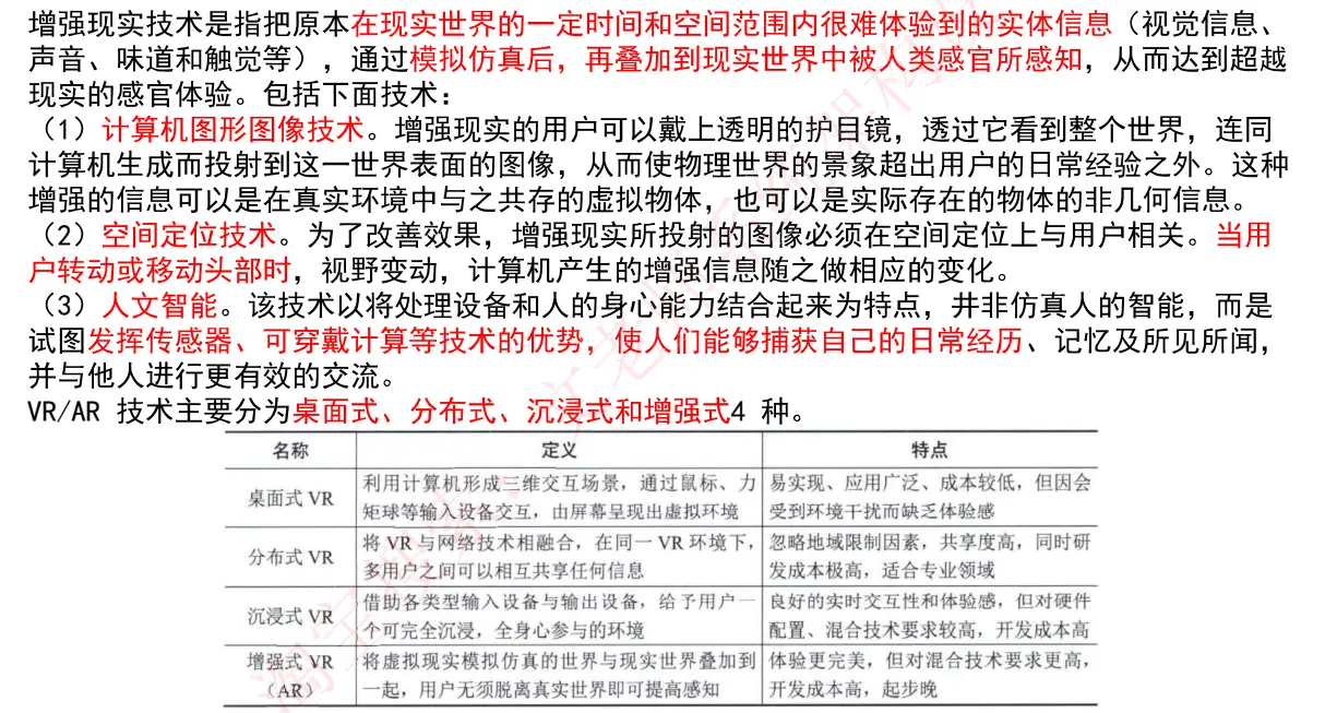
1.6 2.7 多媒体
1.6.1 媒体的分类

1.6.2 多媒体的重要特征

1.6.3 多媒体系统的基本组成

1.6.4 多媒体系统的关键技术



1.7 2.8 系统工程
1.7.1 系统工程方法
1.7.1.1 霍尔的三维结构

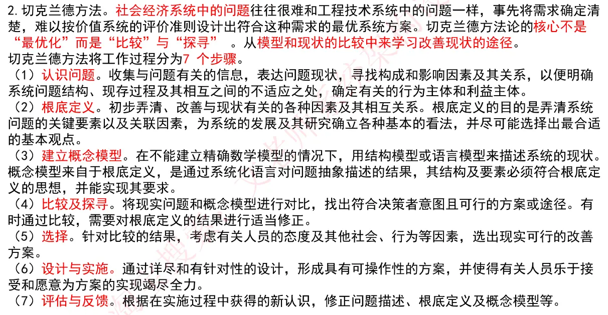
1.7.1.2 切克兰德方法

1.7.1.3 并行工程方法

1.7.1.4 综合集成法

1.7.1.5 WSR 系统方法

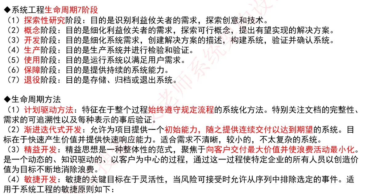
1.7.2 系统工程生命周期


1.7.3 基于模型的系统工程

1.7.4 选择题相关题型及解题思路
- 考察系统工程方法: 背一下

1.8 2.9 系统性能 1-2
1.8.1 性能指标



1.8.2 性能评测方法


1.8.3 阿姆达尔解决方法

1.8.4 选择题相关题型及解题思路
- 考察性能指标: 背一下

2 第 3 章 信息系统基础知识 3 超纲
2.1 3. 信息系统概述
2.1.1 信息系统的基本功能和性质

2.1.2 诺兰模型

2.1.3 信息系统的分类

2.1.4 企业主要使用的信息化系统

2.1.5 信息系统的生命周期


2.1.6 信息系统开发方法
2.1.6.1 信息系统结构化开发方法

2.1.6.2 信息系统原型化开发方法

2.1.6.3 信息系统面向对象开发方法

2.1.6.4 信息系统面向服务开发方法

2.2 3.2 业务处理系统 TPS


2.3 3.3 管理信息系统 MIS


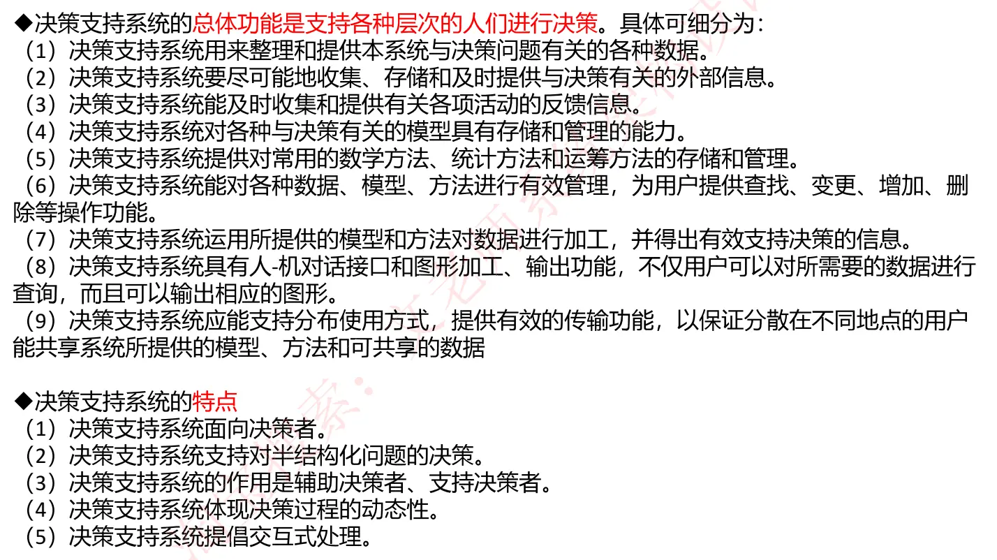
2.4 3.4 决策支持系统 DSS



2.5 3.5 专家系统 ES


2.6 3.6 办公自动化系统 OAS

2.7 3.7 企业资源规划 ERP




2.8 3.8 典型信息系统架构模型
2.8.1 政府信息化和电子政务

2.8.2 企业信息化和电子商务
2.8.2.1 企业信息化和电子商务基础概念

2.8.2.2 企业信息化方法

2.8.2.3 电子商务

2.8.2.4 信息化战略体系


2.8.2.5 信息系统战略规划


2.8.2.6 客户关系管理 CRM



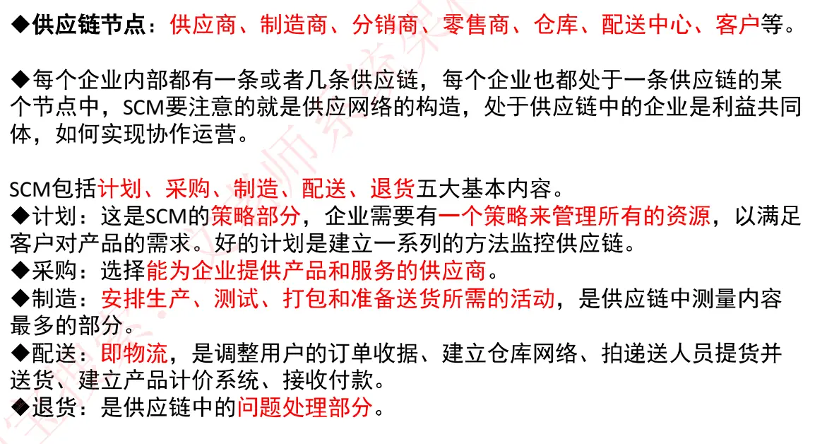
2.8.2.7 供应链管理 SCM


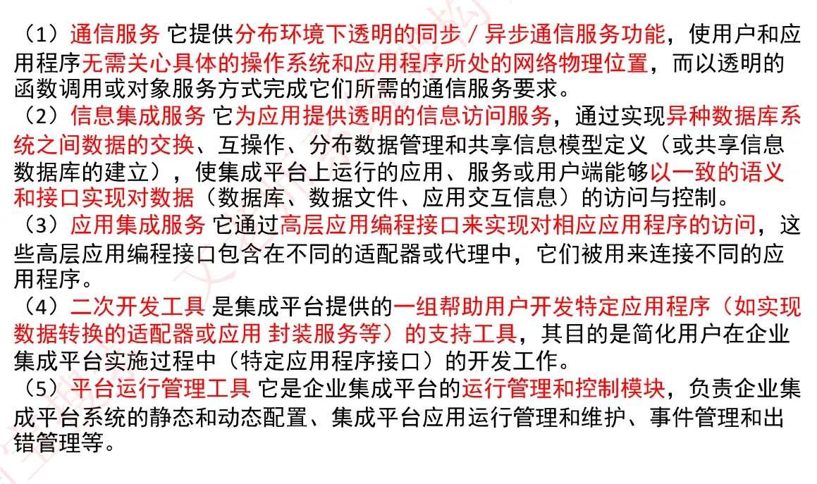
2.8.2.8 企业应用集成 EAI






2.9 相关题型及解题思路
- 考到的话超纲内容比较多,定义理解记忆下即可
3 第 4 章 信息安全技术基础知识 2-4
3.1 4.1 信息安全基础知识
3.1.1 信息安全的基本要素

3.1.2 信息安全的范围

3.1.3 信息的存储安全

3.1.4 网络安全

3.1.4.1 防火墙

3.1.4.2 入侵检测系统 IDS

3.1.4.3 入侵防御系统 IPS

3.1.4.4 网络攻击和威胁

3.1.4.5 网络安全协议



3.2 4.3 信息安全系统的组成框架
3.2.1 技术体系

3.3 4.4 信息加解密技术
3.3.1 加密技术

3.3.2 对称加密技术

3.3.3 非对称加密技术

3.3.4 数字信封

3.3.5 信息摘要

3.4 4.5 密钥管理技术
3.4.1 公钥基础设施

3.5 4.6 访问控制及数字签名技术
3.5.1 访问控制

3.5.2 数字签名

3.6 4.7 信息安全的抗攻击技术
3.6.1 拒绝服务攻击

3.6.2 拒绝服务攻击的抵御

3.6.3 ARP 欺骗原理

3.6.4 ARP 欺骗的防范

3.6.5 DNS 欺骗

3.6.6 IP 欺骗

3.6.7 端口扫描

3.7 4.8 信息安全的保障体系与评估方法
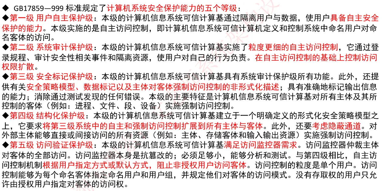
3.7.1 计算机系统安全保护能力的等级

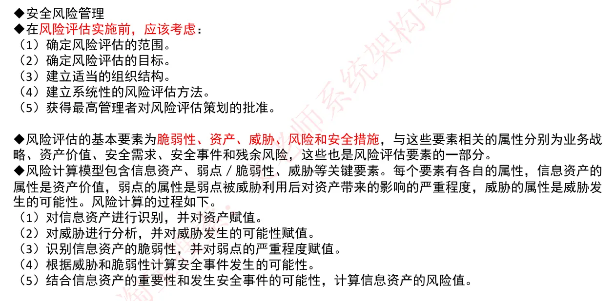
3.7.2 风险评估

3.8 选择题相关题型及解题思路
- 考察信息安全的基本要素: 背一下

- 考察各种攻击的原理与抵御: 理解记忆

- 考察网络安全协议: 大概记一下协议的应用场景。

- 考察信息的加解密技术: 大概记一下涉及到的技术及其作用。

4 第 5 章 软件工程基础知识 12-15
4.1 5.1 软件工程
4.1.1 软件工程定义
4.1.1.1 软件工程:生命周期、文档、过程、工具、软件设计四个活动

4.1.2 软件过程模型
4.1.2.1 瀑布模型

4.1.2.2 原型模型

4.1.2.3 螺旋模型

4.1.2.4 V 模型

4.1.2.5 增量模型

4.1.2.6 其他模型

4.1.3 敏捷模型
4.1.3.1 敏捷模型:开发宣言、特点、核心思想

4.1.3.2 敏捷模型方法:极限编程、水晶系列方法、并列争球法、特性驱动开发方法

4.1.4 统一过程模型 RUP
4.1.4.1 统一过程模型九个核心工作流

4.1.4.2 统一过程模型:四个阶段、3W1H

4.1.4.3 统一过程模型特点

4.1.5 软件能力成熟度模型
4.1.5.1 能力成熟度模型 CMM

4.1.5.2 能力成熟度模型集成 CMMI


4.1.6 其他考点
4.1.6.1 软件复用与逆向工程的四个级别

4.1.6.2 重构、设计恢复、再工程、正向工程

4.1.7 选择题相关题型及解题思路
- 2022 考察软件过程模型的定义

- 考察软件过程模型的差异

- 考察到了 CMMI 的哪一级的成熟度

- 考察软件的生命周期

- 考察敏捷方法的特点

- 考察敏捷方法核心思想

- 考察 RUP 九个核心工作流

- 考察 RUP 的特点

- 考察软件系统用户文档、系统文档的定义

- 考察软件工程过程的定义

- 考察软件设计四个活动的定义

- 考察逆向工程的四个级别的定义

4.2 5.2 需求工程
4.2.1 需求工程定义
4.2.1.1 软件需求:概念、两大过程

4.2.1.2 业务需求、用户需求、系统需求

4.2.2 需求获取
4.2.2.1 需求获取:定义、常见的需求获取法

4.2.3 需求变更
4.2.3.1 需求基线

4.2.3.2 需求:变更原因、风险做法

4.2.4 需求追踪:双向跟踪、正向跟踪

4.2.5 其他考点
4.2.5.1 需求分析:定义、任务

4.2.5.2 结构化的需求分析:特点、三大模型

4.2.5.3 数据流图
4.2.5.3.1 数据流图基本图形元素

4.2.5.3.2 数据流、加工、数据存储、外部实体

4.2.5.3.3 分层数据流图

4.2.5.4 数据字典的作用

4.2.5.5 需求定义:定义、方法

4.2.5.6 需求验证

4.2.6 选择题相关题型及解题思路
- 考察需求工程的两大过程(需求开发、需求管理)的主要活动

4.2.7 案例题相关题型及解题思路
- 给定系统的主要功能,看图填空补充数据流图:送分题,排除法做。
4.3 5.3 系统分析与设计
4.3.1 系统设计:目的、方法、内容、基本任务

4.3.2 系统设计:基本原理、设计原则

4.3.3 内聚程度分类

4.3.4 耦合程度分类

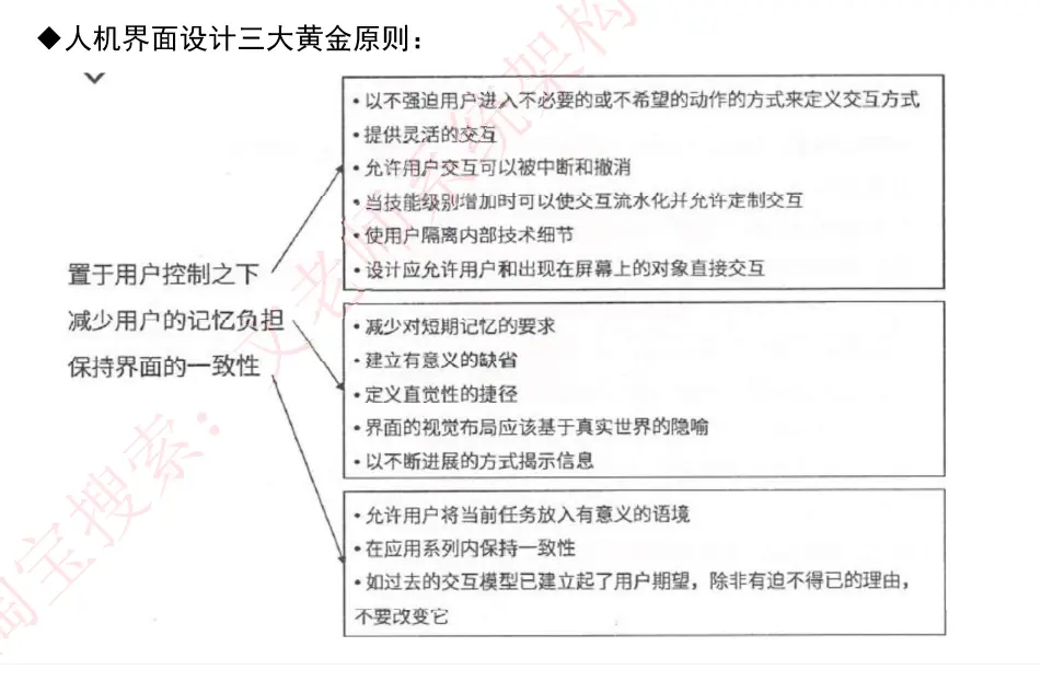
4.3.5 人机界面设计三大原则

4.3.6 选择题相关题型及解题思路
- 考察内聚程度分类、耦合程度分类

4.4 5.4 软件测试
4.4.1 测试原则

4.4.2 静态测试和动态测试

4.4.3 测试阶段
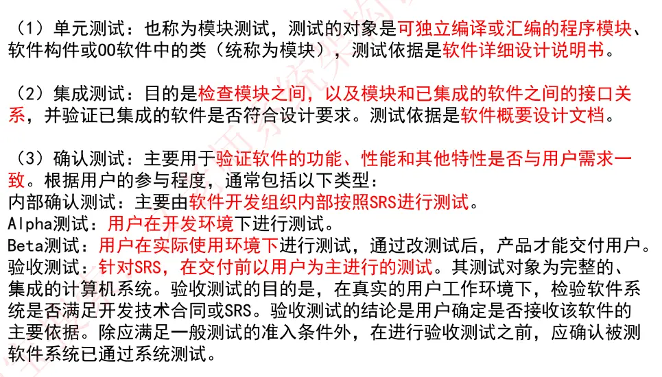
4.4.3.1 单元测试、集成测试、确认测试

4.4.3.2 系统测试、配置项测试、回归测试

4.4.4 测试策略

4.4.5 黑盒测试

4.4.6 白盒测试覆盖级别



4.4.7 调试:定义、方法

4.4.8 软件度量:两种属性、McCabe 度量法

4.4.9 相关公式
- 环形复杂度 1: 流图中边的条数 - 节点数 + 2
- 环形复杂度 2: 判定节点数 + 1
4.4.10 选择题相关题型及解题思路
- 2022 考察各个测试阶段的测试对象、测试依据、测试目的

- 考察白盒测试覆盖级别

- 求环形复杂度:看图带公式即可
- 考察静态测试、动态测试的定义

4.5 5.5 净室软件工程
4.5.1 净室软件工程:定义、理论基础、应用技术手段、缺点

4.6 5.6 基于构件的软件工程
4.6.1 构件的定义

4.6.2 构件与对象的特性

4.6.3 构件接口与面向构件编程

4.6.4 构件技术

4.6.5 基于构件的软件工程的特征

4.6.6 基于构件的软件工程:六个主要活动、与传统软件开发过程的不同点

4.6.7 构件组装:三种方式、三种不兼容问题

4.6.8 选择题相关题型及解题思路
- 2022 考察构件的定义
4.7 5.7 软件项目管理
4.7.1 软件进度管理
4.7.1.1 进度管理:定义、过程

4.7.1.2 进程安排的常用图形描述方法:甘特(Gantt)图、项目计划评审技术(PERT)图

4.7.1.3 关键路径

4.7.1.4 7 格图

4.7.2 软件配置管理
4.7.2.1 配置管理:定义、六个主要活动

4.7.2.2 配置项:定义、主要配置内容、典型配置项、主要属性、分类

4.7.2.3 配置项状态

4.7.2.4 配置项版本

4.7.3 软件质量管理
4.7.3.1 质量管理:定义、过程

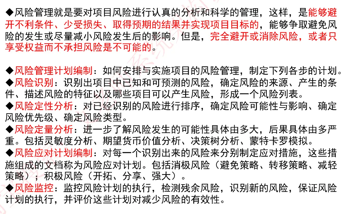
4.7.4 软件风险管理
4.7.4.1 风险管理定义

4.7.4.2 风险管理:项目风险、技术风险、商业风险

4.7.5 相关公式
- 总浮动时间 1: 关键路径 - 活动路径
- 总浮动时间 2: 最迟开始 LS - 最早开始 ES
- 总浮动时间 3: 最迟完成 LF - 最早完成 EF
- 自由浮动时间: 紧后活动最早开始 LS 中的最小的 - 本活动的最早完成 EF
4.7.6 选择题相关题型及解题思路
- 2022 求最低成本完成项目需要多少天:注意间接费用,可能赶工成本更低
4.8 处理流程设计
4.8.1 流程表示工具:程序流程图 PFD、IPO 图、N-S 图、问题分析图 PAD

4.8.2 业务流程重组 BPR:定义、设计原则、系统规划、步骤

4.8.3 业务流程管理 BPM:定义、与 BPR 的区别、三个层面

4.9 系统转换和维护
4.9.1 遗留系统:特点、演化策略

4.9.2 系统转换三种计划、数据转换与迁移

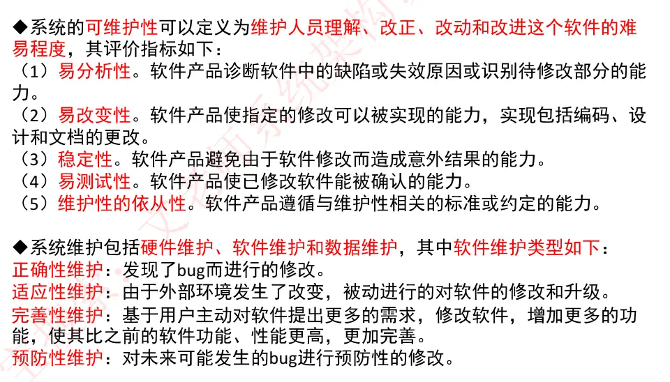
4.9.3 可维护性评价指标、软件维护类型

4.9.4 选择题相关题型及解题思路
- 2022 考察遗留系统的演化策略

5 第 6 章 数据库设计基础知识 3-5
5.1 6.1 数据库基本概念
5.1.1 数据库的基本特征

5.1.2 数据库系统与数据库管理系统

5.1.3 三级模式两级映像

5.1.4 数据模型分类与数据模型三要素

5.1.5 E-R 模型

5.1.6 关系模型的相关定义

5.1.7 关系模型优缺点

5.1.8 E-R 模型转关系模型

5.2 6.2 关系数据库
5.2.1 关系代数并、交、差

5.2.2 关系代数笛卡尔积、投影、选择

5.2.3 关系代数自然连接

5.2.4 函数依赖规则

5.2.5 函数依赖的公理系统

5.2.6 键与约束

5.2.7 模式分解



5.2.8 选择题相关题型及解题思路
- 2022 考察函数依赖的公理系统: 背下并理解四率两规则及其对应的数学代数表示。

- 2022 求等价的关系代数表达式:常见的就是给个自然连接的表达式,等价的是一个笛卡尔积的表达式,笛卡尔积转自然连接需要经过投影和选择。还有能用数字代替列名,从 1 开始,如果表达式中看到带引号的数字可以直接排除。

- 求关系代数等价的 SQL: 通常就是考察投影和选择,主要是行的问题,把属性列写一下很容易就能答出来。

- 求元组个数和属性列数: 属性列很简单,自然连接求交集,笛卡尔积求并集,元组个数是,通过属性列相同且值相同连接后剩余的行数。

- 求候选键/属性闭包等式成立的代数表达式: 根据依赖集找出从未在右边出现过的属性,其必然是候选键之一,然后以其为基础看看能不能遍历所有属性,将无法遍历的加入候选键中。属性闭包表达式括号里所有属性,能求出依赖的所有属性就是闭包等式成立,通常就是全部候选键。

- 求模式分解后是否保持函数依赖、是否无损连接: 是否保持函数依赖先求分解后的模式分别的函数依赖,如果拆分后的属性,包含了原来的依赖关系中的所有属性,那么就能继承相应的依赖关系。然后如果剩余全部未被包含的依赖能通过函数依赖的公理系统得到,那么就能说保持了函数依赖。是否保持无损连接分解后的模式先求交集,然后看交集的属性能不能推出,任意一个差集里的属性,如果可以那就算无损连接。

5.2.9 案例题相关题型及解题思路
- 给定系统主要功能描述,看图填空补充 E-R 图:送分题,排除法做。
5.3 6.3 数据库设计
5.3.1 数据库设计

5.3.2 第一范式


5.3.3 第二范式

5.3.4 第三范式

5.3.5 BC 范式

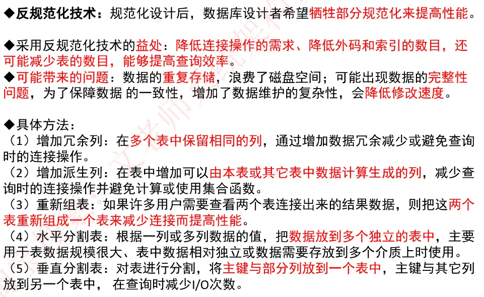
5.3.6 反规范化技术

5.3.7 选择题相关题型及解题思路
- 求属于概念结构设计的什么冲突: 理解概念结构的冲突。如果连着解决冲突的方式一起考,也可以根据解决方式倒推冲突类型

- 求关系模式达到了第几范式: 理解各种范式的限定条件。

5.3.8 案例题相关题型及解题思路
- 考察反规范化技术定义和选用
5.4 规范发和并发
5.4.1 并发控制


5.4.2 封锁协议



5.4.3 选择题相关题型及解题思路
- 求事务能否加锁成功: 很简单,排它(写)锁就是一个事务加了,其他事务什么锁也加不了。共享(读)锁就是一个事务加了,其他事务只能加共享(读)锁,不能加排它(写)锁。

5.5 数据库新技术
5.5.1 数据库安全

5.5.2 数据库备份

5.5.3 分布式数据库

5.5.4 数据仓库技术



5.5.5 大数据

6 第 7 章 系统架构设计的基础知识 15
6.1 7.1 软件架构概念
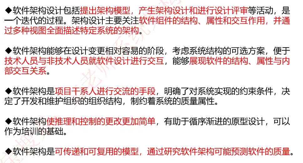
6.1.1 软件架构定义


6.1.2 软件架构设计的生命周期


6.2 7.2 基于架构的软件开发方法
6.2.1 ABSD:定义、三个基础

6.2.2 基于架构的软件开发过程



6.3 7.3 软件架构风格
6.3.1 软件架构风格定义

6.3.2 软件架构风格的分类

6.3.3 软件架构风格:常考关键字及实例、简介

6.3.4 软件架构风格:主要特点、优缺点、适合领域对比

6.3.5 数据流风格

6.3.6 调用返回风格

6.3.7 独立构件风格

6.3.8 虚拟机风格

6.3.9 仓库(数据共享)风格

6.3.10 闭环控制风格

6.3.11 C2 架构风格

6.4 7.4 软件架构复用
6.4.1 软件架构复用:定义、类型、可复用的资产包括、过程

6.5 7.5 特定领域软件体系结构
6.5.1 DSSA 的定义

6.5.2 DSSA 的三个基本活动

6.5.3 DSSA 的四种角色人员

6.5.4 建立 DSSA 的过程

6.5.5 三层次模型

6.6 层次架构风格
6.6.1 两层 C/S 架构风格

6.6.2 三层 C/S 架构风格

6.6.3 三层 B/S 架构风格

6.6.4 富互联网应用 RIA

6.6.5 MVC 架构风格

6.6.6 MVP 架构风格

6.6.7 MVVM 架构风格

6.7 选择题相关题型及解题思路
- 2022 给定系统需求问应采用什么架构风格: 架构风格分类理解记忆

alt - 2022 考察软件架构复用类型的定义

alt - 考察软件架构复的阶段

alt - 考察 DSSA 的定义

alt - 考察 DSSA 三个基本活动:目的与活动的对应关系

alt - 考察分层架构风格: 理解记忆

alt
6.8 案例题相关题型及解题思路
- 给定两种架构风格和需要对比的方面,问为何采用其中一个。给定系统的核心需求,问应该采用什么风格:理解记忆各个软件架构风格和其对比情况。

alt 
alt
7 第 8 章 系统质量属性与架构评估 10
7.1 8.1 软件系统质量属性
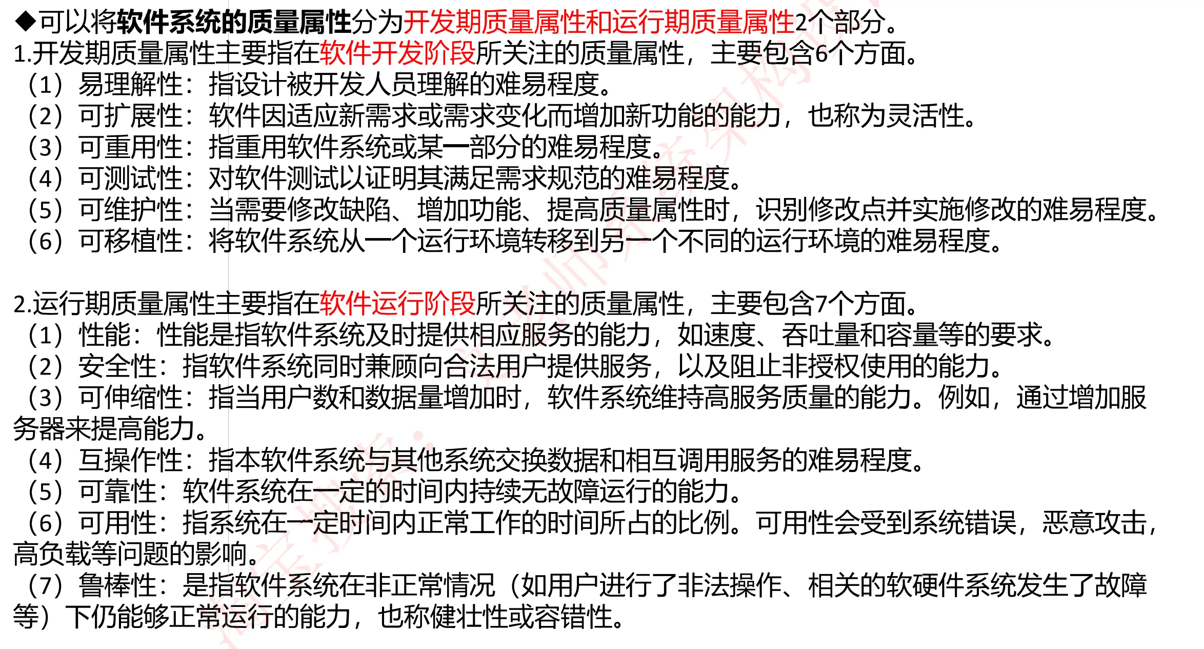
7.1.1 软件系统质量属性:开发时期、运行时期

7.1.2 面向架构评估的质量属性:性能、可靠性、可用性、安全性

7.1.3 面向架构评估的质量属性:可修改性、功能性、可变性、互操作性

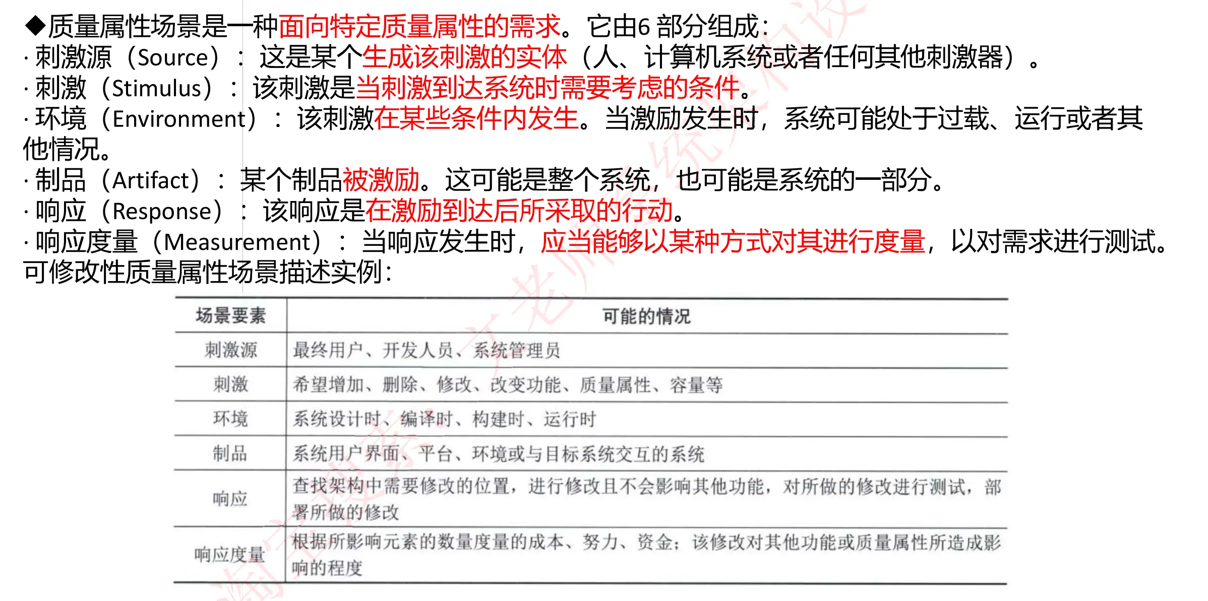
7.1.4 质量属性场景的六个部分

7.2 8.2 系统架构评估
7.2.1 软件架构评估:敏感点、权衡点、风险点

7.2.2 三种常用的评估方式:调查问卷、度量、场景

7.2.3 基于场景的架构分析方法 SAAM

7.2.4 架构权衡分析法 ATAM

7.2.5 成本效益分析法 CBAM

7.2.6 其他评估方法:SAEM、SAABNet、SACMM、ALRRA、AHP、COSMIC+UML


7.3 必背概念
7.3.1 软件架构风格、架构风险、风险点与非风险点、敏感点、权衡点

7.4 选择题相关题型及解题思路
- 2022 考察软件系统的质量属性
- 2022 给定描述问是哪个面向架构的质量属性: 理解记忆

alt - 2022 考察敏感点、权衡点、风险点的判断

alt - 考察质量属性场景的六个部分

alt
7.5 案例题相关题型及解题思路
- 给定关键质量属性场景,看图填空补充质量效用树:送分题,排除法做。
- 给定专家评估意见,让判断风险点、敏感点、权衡点:送分题,排除法做。
8 第 9 章 软件可靠性基础知识 2
8.1 9.1 软件可靠性基本概念
8.1.1 软件可靠性的基本概念:定义、与硬件可靠性的区别、定量描述

8.1.2 串联系统与并联系统的可靠性

8.1.3 软件可靠性的测试的意义

8.2 9.2 软件可靠性建模
8.2.1 软件可靠性建模:定义、影响可靠性的因素、可靠性模型的组成、可靠性模型的三个假设

8.2.2 软件可靠性模型分类

8.3 9.3 软件可靠性管理
8.3.1 软件可靠性管理:定义、内容包括、各阶段涉及任务

8.4 9.4 软件可靠性设计
8.4.1 软件可靠性设计:定义、原则、主要技术

8.4.2 软件容错技术

8.4.3 N 版本程序设计

8.4.4 恢复块设计

8.4.5 N 版本与恢复块二者比较

8.4.6 防卫式程序设计

8.4.7 双机容错技术

8.4.8 集群技术

8.4.9 负载均衡

8.5 9.5 软件可靠性测试
8.5.1 软件可靠性测试:定义、步骤

8.6 9.6 软件可靠性评价
8.6.1 软件可靠性评价:过程、考虑因素、数据收集、评估预测

9 第 10 章 软件架构的演化和维护 2
9.1 10.1 软件架构演化和定义的的关系

9.2 10.2 面向对象软件架构演化过程
9.2.1 对象演化、消息演化

9.2.2 复合片段演化、约束演化

9.3 10.3 软件架构演化方式的分类




9.4 10.4 软件架构演化原则

9.5 10.5 软件架构演化评估方法


9.6 10.6 大型网站系统架构演化实例


9.7 10.7 软件架构维护

10 第 11 章 未来信息综合技术 2-3 超纲
10.1 11.1 信息物理系统技术概述
10.1.1 CPS:定义、体系架构

10.1.2 CPS 技术体系

10.1.3 CPS 应用场景

10.2 11.2 人工智能技术概述
10.2.1 人工智能:定义、关键技术

10.2.2 人工智能学习模式分类

10.2.3 人工智能:学习方法分类、常见算法

10.3 11.3 机器人技术概述
10.3.1 机器人:定义、核心技术

10.3.2 机器人分类

10.4 11.4 边缘计算概述
10.4.1 边缘计算:定义、业务

10.4.2 边缘计算特点

10.4.3 边缘计算协同

10.5 11.5 数字孪生体技术概述

10.6 11.6 云计算和大数据技术概述
10.6.1 云计算:内涵、服务方式

10.6.2 云计算的部署模式

10.6.3 大数据:定义、特点、分析步骤、应用领域

下篇
1 第 15 章 面向服务的架构设计与理论实践
1.1 15.1 SOA 的相关概念
1.1.1 SOA:定义、优点

1.1.2 SOA:关键目标、特征、基于服务的构件与传统构件的区别

1.2 15.4 SOA 主要协议和规范
1.2.1 UDDI、WSDL、SOAP、XML、REST 等

1.3 15.8 SOA 的设计模式
1.3.1 服务注册表模式

1.3.2 企业服务总线模式 ESB


1.4 选择题相关题型及解题思路
- 考察 SOA 主要协议和规范:背一下
拓展
1 案例分析
1.1 案例分析历年考点分析

1.2 案例分析解题技巧

2 论文
2.1 摘要
- 时间
- 客户
- 项目
- 角色
- 负责
- 功能
- 效果
- 金额
- 历时
- 表扬
- 论述
- 包括
2.2 正文
- 背景
- 简介 部分复制摘要 + 技术介绍
3 Java 语言相关
3.1 J2EE
3.1.1 J2EE 四层结构


3.1.2 J2EE 与 MVC 的对应

3.2 EJB
3.2.1 EJB 定义

3.2.2 EJB 的三种 Bean

4 面向对象技术 3-5 老版教材
4.1 面向对象开发
4.1.1 面向对象定义:对象、类、抽象

4.1.2 面向对象定义:封装、继承、多态

4.1.3 面向对象定义:接口、消息、覆盖、重载、绑定

4.1.4 面向对象:分析、需求建模

4.1.5 面向对象:设计、分析模型

4.1.6 面向对象的设计原则

4.1.7 面向对象软件的测试的四个层次

4.2 统一建模语言 UML
4.2.1 UML:定义、结构

4.2.2 UML 事物:结构、行为、分组、注释

4.2.3 UML 关系:依赖、关联、泛化、实现

4.2.4 UML 的分类

4.2.4.1 类图

4.2.4.2 对象图

4.2.4.3 用例图

4.2.4.4 序列图/顺序图

4.2.4.5 通信图/协作图

4.2.4.6 状态图

4.2.4.7 活动图

4.2.4.8 构件图

4.2.4.9 部署图

4.2.4.10 UML 视图

4.3 设计模式
4.3.1 设计模式分类、架构模式、设计模式、惯用法

4.3.2 创建型设计模式

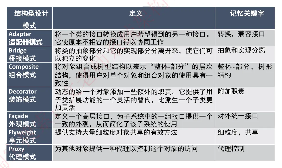
4.3.3 结构型设计模式

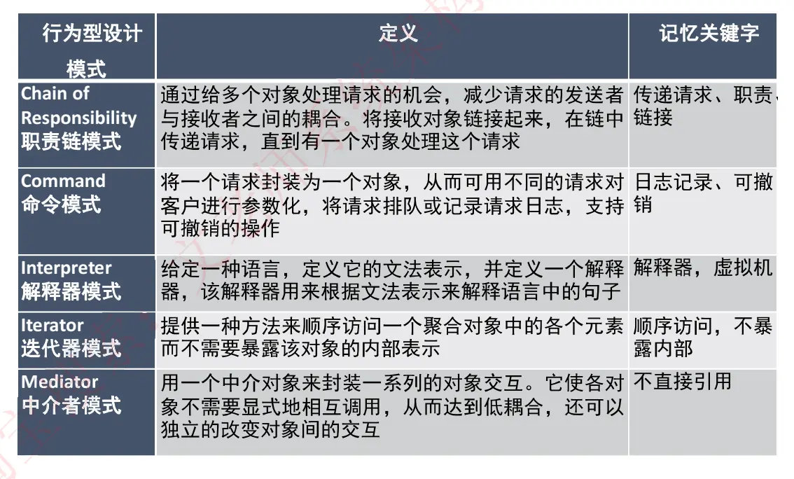
4.3.4 行为型设计模式


4.4 选择题相关题型及解题思路
- 2022 考察 UML 各种图的定义

- 问是什么图:给出一个图示

- 考察设计模式的定义,问是什么模式,英文名称需要记

- 考察面向对象的分析模型的定义

- 考察面向对象的设计原则

4.5 案例题相关题型及解题思路
- 给定主要功能描述,看图填空补充用例图:送分题,排除法。
- 考察 UML 各个图的定义:红色部分定义背一下。
5 知识产权与标准化 2-3
5.1 知识产权概述

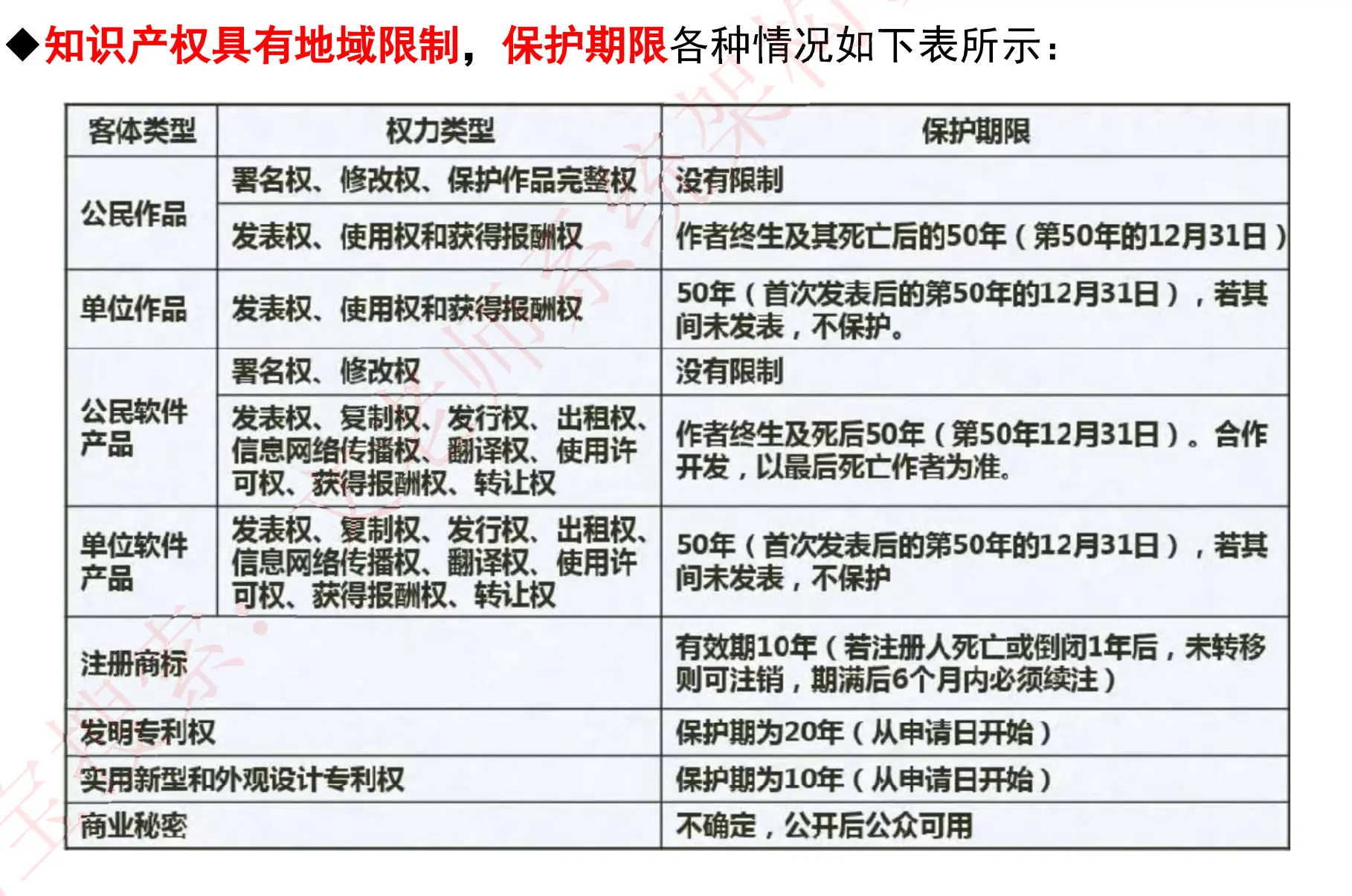
5.2 知识产权保护期限

5.3 职务作品知识产权人的确定

5.4 委托作品知识产权人的确定

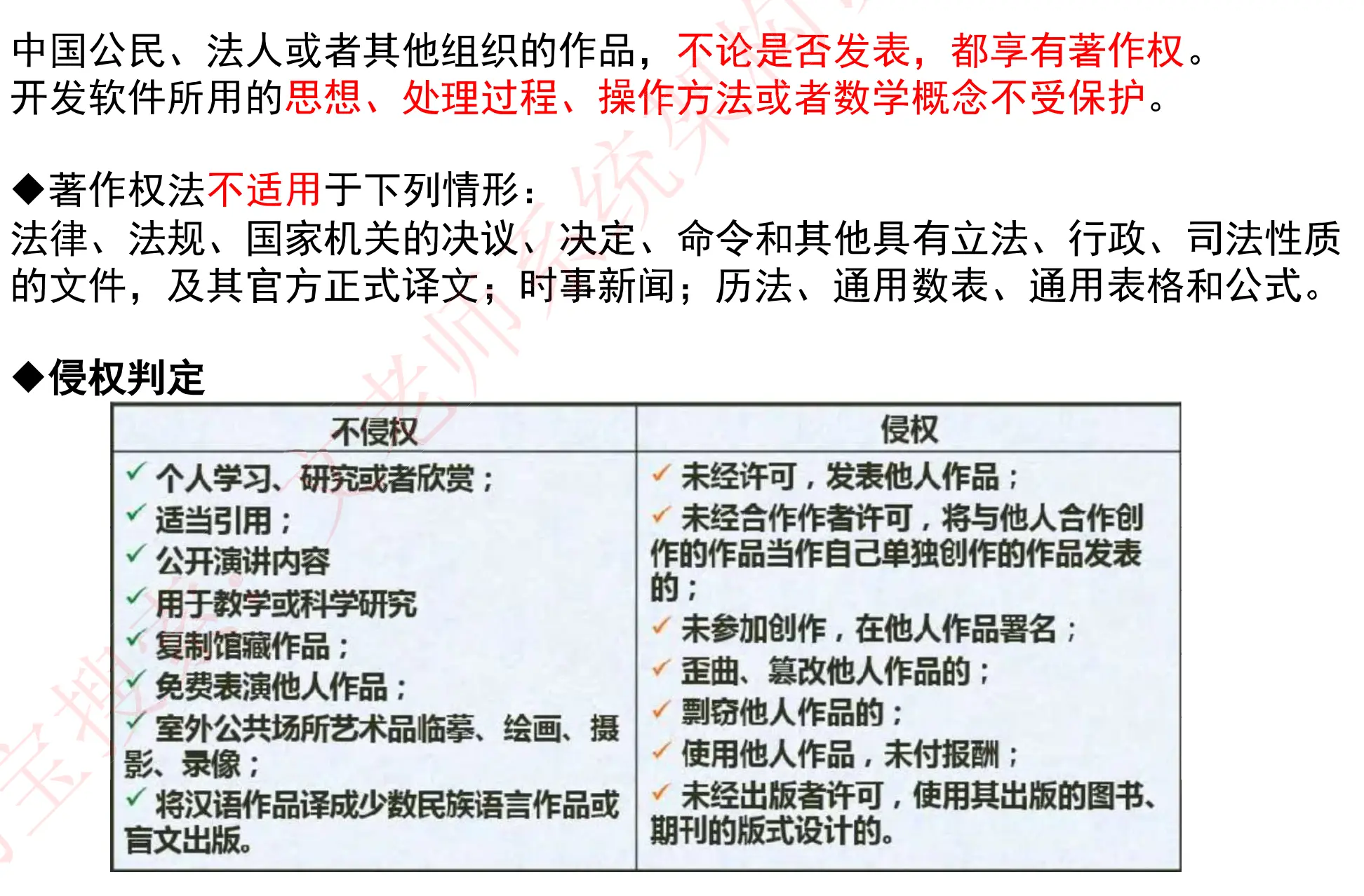
5.5 侵权判定

5.6 标准划分:国际标准、国家标准、行业标准、区域/地方标准、企业标准
