软考-系统分析师
1 介绍
- 考试时间:5 月下旬
- 考核标准:75 分总分,45 分合格,所有科目统一
- 综合知识:客观题 75 道 150 分钟
- 案例分析:第一道必答,后面四道选答两道 90 分钟
- 论文写作:四选一 120 分钟
2 综合知识
范围广,把时间用于重要的知识点,各个击破,混合练习。

2.1 计算机组成与体系结构
- 编码及浮点数运算 ⭐️
- Flynn 分类法 ⭐️
- CISC 与 RISC ⭐⭐⭐
- 流水线技术 ⭐⭐⭐
- 计算机组成 ⭐
- 存储系统 ⭐⭐⭐⭐⭐
- 总线 ⭐⭐
- 校验码 ⭐
- 嵌入式系统 ⭐
2.1.1 编码及浮点数预算
2.1.1.1 码制
- 真值: 带正负号的原数被叫做真值。
- 机器数: 把正负号给数字化后的数值,被称为机器数。
- 原码: 原码就是符号位和真值的绝对值组成的。它和真值之间仅仅是正负号被换成了
0和1。 - 补码: 正数的补码和原码相同;负数是符号位为
1,其它位是原码取反,未位加1。 - 反码: 正数的反码和原码相同;负数是符号位为
1,其它位是原码取反,主要用于原码和补码的相互转换,反码作为中间数过度使用。 - 移码: 移码就是将按补码符号为进行取反,可以比较大小,但是判断不了正负。
2.1.1.1.1 补数和模
- 负数的绝对值,和它的补数相加,就是模。
- 负数和模相加,就是负数的补数。
- 正数的补数,就是正数本身。(指的是正数的补码表示和原码一致)
2.1.1.2 浮点数
浮点数的表示:N = 尾数 * 基数阶码(指数)
浮点数的运算过程:对阶 -> 尾数计算 -> 结果格式化
- 一般尾数用补码,阶码(指数)用移码
- 阶码(指数)的位数决定数的表示范围
- 尾数的位数决定数的有效精度
- 对阶时,小数向大数看齐
- 对阶是通过较小数尾数右移实现的
2.1.2 Flynn 分类法
Flynn 于 1972 年提出了计算平台的 Flynn 分类法,主要根据指令流和数据流来分类,共分为四种类型的计算平台,分别是 SISD、SIMD、MISD、MIMD。
- SISD(Single instruction sigle data): 单指令流单数据流机器
- SIMD(Single instruction multiple data): 单指令流多数据流机器
- MISD(Multiple instruction sigle data): 多指令流单数据流机器
- MIMD(Multiple instruction Multiple data): 多指令流多数据流机器
| 类型 | 结构 | 特性 | 代表 |
|---|---|---|---|
| SISD | 单控制器、单处理器、单主存储器 | - | 单处理器系统 |
| SIMD | 单控制器、多处理器、多主存储器 | 各处理器异步执行同一条指令 | 并行处理机、阵列处理机、超级向量处理机、GPU |
| MISD | 多控制器、单处理器、多主存储器 | 不可能、不实际 | 目前没有,有文献称流水线计算机为此类 |
| MIMD | 多控制器、多处理器、多主存储器 | 作业、任务、指令全面并行 | 多核处理器(SMP、BMP、MP)、多处理机系统(MPP)、多计算机 |
2.1.3 CISC 与 RISC
CISC 的英文全称为“Complex Instruction Set Computer”,即“复杂指令系统计算机”,从计算机诞生以来,人们一直沿用 CISC 指令集方式。早期的桌面软件是按 CISC 设计的,并一直沿续到现在。目前,桌面计算机流行的 x86 体系结构即使用 CISC。微处理器(CPU)厂商一直在走 CISC 的发展道路,包括 Intel、AMD,还有其他一些现在已经更名的厂商,如 TI(德州仪器)、IBM 以及 VIA(威盛)等。在 CISC 微处理器中,程序的各条指令是按顺序串行执行的,每条指令中的各个操作也是按顺序串行执行的。顺序执行的优点是控制简单,但计算机各部分的利用率不高,执行速度慢。CISC 架构的服务器主要以 IA-32 架构(Intel Architecture,英特尔架构)为主,而且多数为中低档服务器所采用。
RISC 的英文全称为“Reduced Instruction Set Computer”,即“精简指令集计算机”,是一种执行较少类型计算机指令的微处理器,起源于 80 年代的 MIPS 主机(即 RISC 机),RISC 机中采用的微处理器统称 RISC 处理器。这样一来,它能够以更快的速度执行操作(每秒执行更多百万条指令,即 MIPS)。因为计算机执行每个指令类型都需要额外的晶体管和电路元件,计算机指令集越大就会使微处理器更复杂,执行操作也会更慢。
| 指令系统类型 | 指令 | 寻址方式 | 实现方式 | 其他 |
|---|---|---|---|---|
| CISC(复杂指令系统) | 数量多,使用频率差别大,可变长格式 | 支持多种寻址方式 | 微程序控制技术(微码) | 研制周期长 |
| RISC(精简指令系统) | 数量少,使用频率接近,定长格式,大部分为单周期指令,操作寄存器,只有 Load/Store 操作内存 | 支持方式少 | 增加了通用寄存器;硬布线逻辑控制为主;适合采用流水线 | 优化编译,有效支持高级语言 |
2.1.4 流水线
流水线是指在程序执行时,多条指令重叠进行操作的一种准并行处理的实现技术。各种部件同时处理是针对不同指令而言的,它们同时为多条指令的不同部分进行工作,以提高各部件的利用率和指令的平均执行速度。
-
流水线理论执行时间 = 完成第一条指令需要的时间(一条指令正常执行的耗时) + (指令条数 - 1) * 流水线周期(流水线周期为执行时间最长的一段) -
流水线实践执行时间 = 执行一条指令的步骤数 * 流水线周期(流水线周期为执行时间最长的一段) + (指令条数 - 1) * 流水线周期(流水线周期为执行时间最长的一段) -
流水线吞吐率(TP) = 指令条数 / 流水线执行时间 -
流水线最大吞吐率 = 1 / 流水线周期(流水线周期为执行时间最长的一段) -
加速比 = 不使用流水线的执行时间 / 使用流水线的执行时间 -
超标量流水线:
指令条数 / 超标量流水线的度数的结果向上取整得到每条流水线的指令条数,带入到流水线执行时间公式计算。
2.1.5 计算机组成
2.1.5.1 CPU 的组成
2.1.5.1.1 运算器
- 算术逻辑单元(ALU)
- ALU:算术逻辑单元,是运算器的主要组成
- 常见的位运算(左右移,与或非等)
- 算术运算(加减乘除等)
- 累加寄存器(AC)
- 为 ALU 提供一个工作区
- 可保存 ALU(算术逻辑单元)的运算中间结果
- 数据缓冲寄存器:DR
- 分为输入缓冲和输出缓冲
- 输入缓冲暂时存放外设送过来的数据
- 输出缓冲暂时存放送往外设的数据
- 状态字寄存器:PSW
- 存放运算状态(条件码、进位、溢出、结果正负等)
- 存放运算控制信息(调试跟踪标记为、允许中断位等)
2.1.5.1.2 控制器
- 程序计数器(PC)
- 程序计数器用来存储下一条指令的地址
- CPU 会循环从程序计数器中拿出指令
- 当指令被拿出时,指向下一条指令
- 指令寄存器(IR)
- 指令寄存器是控制器的主要部件之一
- 缓存从主存或高速缓存取的计算机指令
- 地址寄存器(AR)
- 保存当前 CPU 正要访问的内存单元的地址
- 指令译码器(ID)
- 指令译码器是控制器的主要部件之一
- 计算机指令由操作码和地址码组成
- 翻译操作码对应的操作以及控制传输地址码对应的数据
- 时序发生器
- 电气工程领域,用于发送时序脉冲
- CPU 依据不同的时序脉冲有节奏的进行工作
2.1.5.2 计算机组成结构
2.1.5.2.1 冯•诺依曼结构
冯•诺依曼结构也称普林斯顿结构,是一种将程序指令存储器和数据存储器合并在一起的存储器结构。
- 一般用于 PC 处理器,如 I3,I5,I7 处理器
- 指令与数据存储器合并在一起
- 指令与数据都通过相同的数据总线传输
2.1.5.2.2 哈佛结构
哈佛结构是一种将程序指令存储和数据存储分开的存储器结构。哈佛结构是一种并行体系结构,它的主要特点是将程序和数据存储在不同的存储空问中,即程序存储器和数据存储器是两个独立的存储器,每个存储器独立编址、独立访问。
- 一般用于嵌入式系统处理器(DSP)数字信号处理(DSP, Digital Signal Processing)
- 指令与数据分开存储,可以并行读取,有较高数据的吞吐率
- 有 4 条总线:指令和数据的数据总线与地址总线
2.1.5.3 嵌入式芯片

2.1.6 存储系统
2.1.6.1 层次化存储结构

2.1.6.2 Cache




- FIFO(First in First out): 先进先出
- LRU(Least recently used): 最近最少使用
- LFU(Least-frequently used): 最近不经常使用

2.1.6.3 主存编址
编址内容:
- 按字编址:存储体的存储单元是字存储单元,即最小寻址单位是一个字。
- 按字节编址:存储体的存储单元是字节存储单元,即最小寻址单位是一个字节,一个字节固定为 8bit/1B。
主存编址相关计算公式:
- 存储单元个数 = 最大地址 + 1 - 最小地址
- 总容量 = 存储单元个数 * 编址内容
- 总片数 = 总容量 / 每片的容量
2.1.6.4 磁盘基本结构与存取过程

2.1.6.5 磁盘优化分布存储
- 最大等待时间 = 磁盘旋转周期 - 单个物理块的旋转时间
2.1.6.6 磁盘单缓冲区与双缓冲区读取
单缓冲区与双缓冲区读取:
- 单缓冲区: 读写不能同时进行
- 双缓冲区: 读缓冲区一的时候,可以写缓冲区二
2.1.6.7 磁盘移臂调度算法

2.1.7 总线

2.1.8 校验码

2.1.8.1 奇偶校验

2.1.8.2 循环校验码 CRC

2.1.8.3 海明校验
校验码位数计算公式: 2r >= m(信息位位数) + r(校验码位数) + 1 求 r 的最小值
2.2 操作系统

2.2.1 进程管理
2.2.1.1 进程的基本概念




2.2.1.2 进程的状态

2.2.1.3 信号量与 PV 操作


2.2.1.4 前趋图


2.2.1.5 死锁
死锁的资源数计算:至少需要多少个资源不可能出现死锁 >= 进程数 * (每个进程需要的资源数 - 1) + 1

2.2.1.6 银行家算法

2.2.2 存储管理
2.2.2.1 页式存储


2.2.2.2 段式存储

2.2.2.3 段页式存储

2.2.2.4 快表

2.2.2.5 页面置换算法

2.2.3 文件管理
2.2.3.1 索引文件结构
磁盘索引块个数 = 磁盘索引块大小 / 每个地址项大小
一级索引能表示的最后一个逻辑块号 = 磁盘索引块个数 + 起始逻辑块号 - 1
二级索引能表示的最后一个逻辑块号 = 磁盘索引块个数2 + 起始逻辑块号 - 1
单个文件表示的最大长度 = (最后一个逻辑块号 + 1) * 磁盘索引块大小

2.2.3.2 位示图
空闲为”0“,占用为“1”。
位示图大小(字) = 物理块的总个数 / 字长
(磁盘编号 + 1) / 字长 = 字号 余 (位号 + 1)

2.2.3.3 树形目录结构

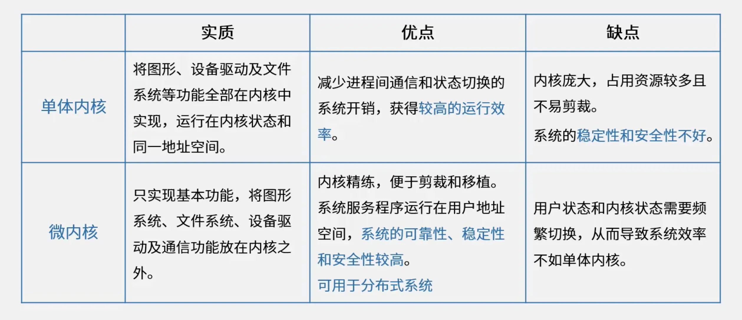
2.2.4 微内核操作系统

2.2.5 嵌入式系统



2.3 数据库系统

2.3.1 数据库模式



2.3.2 分布式数据库




2.3.3 数据库设计过程

2.3.4 概念结构设计

2.3.5 逻辑结构设计



2.3.6 关系代数
关系代数中包括了:并、交、差、乘、选择、投影、联接、除、自然联接等操作。
五个基本操作:并(∪)、差(-)、笛卡尔积(×)、投影(π)、选择(σ)
四个组合操作:交(∩)、联接(等值联接)、自然联接(⋈)、除法(÷)
注 2:等值连接表示先做笛卡尔积(×)之后,对相应列进行选择或等值关联后的结果(仅筛选行、不筛选列)
注 2:自然连接表示两个关系中若有相同名称的属性,则自动作为关联条件,且仅列出一列
2.3.7 规范化理论
2.3.7.1 非规范化可能存在的问题
非规范化的关系模式,可能存在的问题包括:数据冗余、更新异常、插入异常、删除异常
2.3.7.2 规范化理论基本概念



2.3.7.3 Armstrong 公理


2.3.7.4 范式判断

1NF 是对属性的原子性,要求属性具有原子性,不可再分解;
表:字段 1、 字段 2(字段 2.1、字段 2.2)、字段 3 ……
如学生(学号,姓名,性别,出生年月日),如果认为最后一列还可以再分成(出生年,出生月,出生日),它就不是一范式了,否则就是;
2NF 是对记录的唯一性,要求记录有唯一标识,即实体的唯一性,即不存在部分依赖;
表:学号、课程号、姓名、学分;
这个表明显说明了两个事务:学生信息, 课程信息;由于非主键字段必须依赖主键,这里学分依赖课程号,姓名依赖与学号,所以不符合二范式。
可能会存在问题:
数据冗余:,每条记录都含有相同信息;删除异常:删除所有学生成绩,就把课程信息全删除了;插入异常:学生未选课,无法记录进数据库;更新异常:调整课程学分,所有行都调整。
正确做法:
学生:
Student(学号, 姓名); 课程:Course(课程号, 学分); 选课关系:StudentCourse(学号, 课程号, 成绩)。
如果一个关系属于第二范式,并且在两个(或多个)非主键属性之间不存在函数依赖。(非主键属性之间的函数依赖也称为传递依赖),那么这个关系属于第三范式。
3NF 是对字段的冗余性,要求任何字段不能由其他字段派生出来,它要求字段没有冗余,即不存在传递依赖;
表: 学号, 姓名, 年龄, 学院名称, 学院电话
注意 上表属于第二范式,因为主键由单个属性组成(学号)
因为存在依赖传递: (学号) → (学生)→(所在学院) → (学院电话) 。
可能会存在问题:
数据冗余:有重复值;更新异常:有重复的冗余信息,修改时需要同时修改多条记录,否则会出现数据不一致的情况 。
正确做法:
学生:(学号, 姓名, 年龄, 所在学院);
学院:(学院,学院名称, 电话)。
BC 范式(BCNF)是 Boyce-Codd 范式的缩写,其定义是:在关系模式中每一个决定因素都包含候选键,也就是说,只要属性或属性组 A 能够决定任何一个属性 B,则 A 的子集中必须有候选键。BCNF 范式排除了任何属性(不光是非主属性,2NF 和 3NF 所限制的都是非主属性)对候选键的传递依赖与部分依赖。
比如我们有一个学生导师表,其中包含字段:学生 ID,专业,导师,专业 GPA,这其中学生 ID 和专业是联合主键。
| StudentId | Major | Advisor | MajGPA |
|---|---|---|---|
| 1 | 人工智能 | Edward | 4.0 |
| 2 | 大数据 | William | 3.8 |
| 1 | 大数据 | William | 3.7 |
| 3 | 大数据 | Joseph | 4.0 |
这个表的设计满足三范式,有主键,不存在主键的部分依赖,不存在非主键的传递依赖。但是这里存在另一个依赖关系,“专业”函数依赖于“导师”,也就是说每个导师只做一个专业方面的导师,只要知道了是哪个导师,我们自然就知道是哪个专业的了。
所以这个表的部分主键依赖于非主键部分,那么我们可以进行以下的调整,拆分成 2 个表:
学生导师表:
| StudentId | Advisor | MajGPA |
|---|---|---|
| 1 | Edward | 4.0 |
| 2 | William | 3.8 |
| 1 | William | 3.7 |
| 3 | Joseph | 4.0 |
导师表:
| Advisor | Major |
|---|---|
| Edward | 人工智能 |
| William | 大数据 |
| Joseph | 大数据 |
2.3.7.5 模式分解


2.3.8 数据库控制技术
2.3.8.1 并发控制




2.3.8.2 数据库的安全性

2.3.8.3 数据库备份与恢复技术



2.4 计算机网络
2.4.1 计算机网络概述

2.4.2 TCP
2.4.2.1 TCP/IP 协议组



2.4.2.2 开放互联参考模型

2.4.2.3 DNS 服务应用

2.4.2.4 DHCP 服务应用

2.4.3 网络规划与设计




2.4.4 网络存储技术


3 计算公式
3.1 进制转换
-
二进制 → 八进制: 取三合一法
-
二进制 → 十六进制: 取四合一法
-
八进制 → 二进制: 取一分三法
-
十六进制 → 二进制: 取一分四法
-
R 进制 → 十进制: 按权展开法
-
十进制 → R 进制: 除基取余倒记法
从右往左数二进制的 1 代表的值分别为,4096|2048|1024|512|256|128|64|32|16|8|4|2|1 ,因此在十进制和二进制转换的时候可以使用对码的方式进行转换。
- 二进制 → 十进制: 把二进制每位上的 1 对应的十进制数相加。
- 十进制 → 二进制: 从左到右往右减,能减的记 1,不能减的记 0,余数接着往下减。
3.2 流水线
-
流水线理论执行时间 = 完成第一条指令需要的时间(一条指令正常执行的耗时) + (指令条数 - 1) * 流水线周期(流水线周期为执行时间最长的一段) -
流水线实践执行时间 = 执行一条指令的步骤数 * 流水线周期(流水线周期为执行时间最长的一段) + (指令条数 - 1) * 流水线周期(流水线周期为执行时间最长的一段) -
流水线吞吐率(TP) = 指令条数 / 流水线执行时间 -
流水线最大吞吐率 = 1 / 流水线周期(流水线周期为执行时间最长的一段) -
加速比 = 不使用流水线的执行时间 / 使用流水线的执行时间 -
超标量流水线:
指令条数 / 超标量流水线的度数的结果向上取整得到每条流水线的指令条数,带入到流水线执行时间公式计算。
4 案例分析
多练历年试题,从简单问题入手。对于技术主题,要有意识的组织语言进行总结。给出倾向的问题,要懂得“顺势而为”的解决问题。
5 论文写作
使用写作技巧,提前选好项目,写好字,提前准备素材,模块化的拼接出来论文。